正版化软件平台
|
电子邮件系统
|
书记信箱
|
校长信箱
学校首页
专业人才培养方案
主题教育
党的二十大
文明校园创建
学习强国
校情纵览
学校简介
领导致辞
学校沿革
校风校训
校徽校歌
魅力影像
办公电话
校园地图
快捷导航
机构设置
职能部门
教学院部
招生就业
招生信息网
就业信息网
成人教育
广播电视大学
继续教育学院
社会服务
三门峡市未成年人心理健康辅导中心
校园文化
职院青年
学生会
微信公众平台
学校官方微博
国际交流
图书馆
学校首页
专业人才培养方案
主题教育
党的二十大
文明校园创建
学习强国
校情纵览
学校简介
领导致辞
学校沿革
校风校训
校徽校歌
魅力影像
办公电话
校园地图
快捷导航
机构设置
职能部门
教学院部
招生就业
招生信息网
就业信息网
成人教育
广播电视大学
继续教育学院
社会服务
三门峡市未成年人心理健康辅导中心
校园文化
职院青年
学生会
微信公众平台
学校官方微博
国际交流
图书馆
当前位置:
学校首页
/
三年制专科
/
食品园林学院
/ 正文
食品园林学院
三年制专科
五年一贯制
三年制普通中专
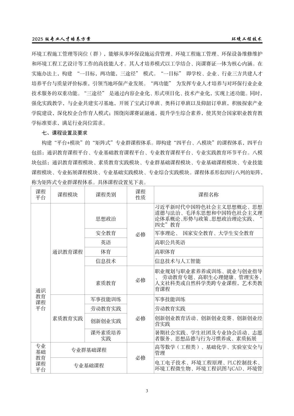
环境工程技术
发布日期:2025-09-29 供稿: 阅读数:[]
上一条:
食品智能加工技术 (含酒类智能生产方向)
【
关闭
】